
在生存中,不免会出现多样各种的健康问题开云官网切尔西赞助商,许多时候咱们不得不采纳吃药去措置。咱们在柔柔药品疗效的同期,也需要了解药品的反作用,对肾病患者尤其如斯。
以下可能引起肾损害的药物,肾友并非王人备不可用,但需找专科大夫严慎衡量轻重,幸免过度销耗。
一.某些抗生素
抗生素,等于咱们许多东说念主平时风气说的“消炎药”。由于抗生素不错支吾买到,因此销耗状况相配无数。这不仅导致抗生素耐药率升高,也导致抗生素肾损害的病例层见叠出。常见肾毒性抗生素有如下几类:
1.氨基糖苷类,这类常见药有:新霉素、卡那霉素、妥布霉素、、链霉素和阿米卡星。氨基糖苷类药属于浓度依赖型杀菌剂,主要用于严重的尿路感染、全身感染、烧伤感染等,时常与其他抗生素研究使用;这类药品肾毒性较常见,肾毒性强弱与药物积存量正关联,是以在使用技术监测血药浓度和肾功能。
2.一代头孢,头孢早等于大众耳熏目染的消炎药了,但其实头孢分为一、二、三、四代,肾毒性大的头孢是其中的第一代,包括:头孢唑林、头孢氨苄、头孢拉定、头孢羟氨苄等。
3.其他:、两性霉素B、利福平也有潜在肾毒性。
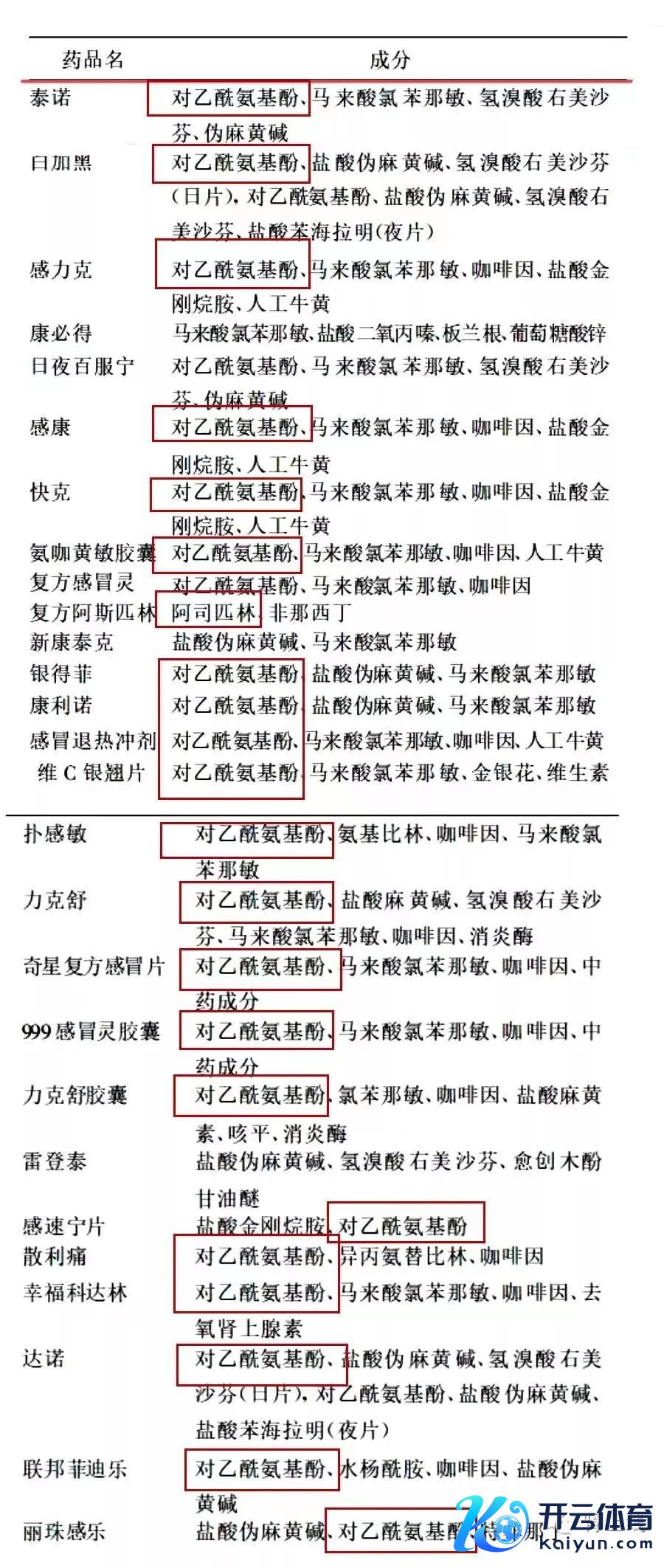
二.
提到非甾体抗炎药,许多东说念主以为并不老练,但其实这一类药在日常生存中使用相配平日,许多伤风药、退烧药、麻醉剂都含有这个因素,它包括对乙酰氨基酚、布洛芬、酮洛芬、双氯芬酸、萘普生、吲哚好意思辛、塞来昔布、尼好意思舒利等。一方面它不错导致一些患者出现急性肾损害,另一方面它也有可能径直诱发肾病,举例膜性肾病、微微恙变。以下是部分转头:

三.某些中药
中药是我国医学瑰宝,诚然中药主要取自于大当然,但自然并不等于反作用小或无反作用。某些中药的肾毒性曾激发平日柔柔,包含肾毒性因素的中药如下:

此外一些动物类中药(举例鱼胆、海马、蜈蚣、蛇毒、斑蝥)和矿物类中药(举例砒霜、雄黄、红帆、朱砂、升汞、轻粉、明矾、铅丹)等也有潜在肾毒性。
念念看中医,找正规中医大夫。
三.
质子泵扼制剂简称PPI,是消化科常用药物,主要作用是扼制胃酸分泌,常被用于解救消化性溃疡、消化说念出血等疾病。常见药品有:奥好意思拉唑、泮托拉唑、兰索拉唑、雷贝拉唑、埃索好意思拉唑等。已有研究发现使用质子泵扼制剂的患者,他们发生慢性肾病、肾功能下落、发生尿毒症的风险更高,使用的时候越长,伤肾的可能性也越大。
四.碘造影剂、钆剂造影
造影剂常被用于血管造影和增强CT,是大夫会诊和解救的好帮忙;但巧合造影剂可激发肾脏灌输不及和缺氧伤害,导致血肌酐较前较着升高,肾病患者的发生率比普通东说念主要高一些。
五.磷酸钠盐
磷酸钠盐是一种导泻通便的药,消化科巧合用于肠镜前的肠说念准备。
部分使用磷酸钠盐的东说念主发生肾损害,况且这种损害一朝发生很难逆转,莫得殊效药物能解救;肾病患者需要高度警惕,不错用聚乙二醇代替,也能达到很好的导泻成果。
其他
还有一些并不是常用药物,但也有潜在肾毒性,举例:某些抗肿瘤药、抗抑郁药锂盐等。
如何方案?
1.不怕奋发,多找专科大夫征询。任何药物或多或少都会有反作用,用无须药,如何用药,需同期商量收益和风险,若是用药带来的获益较着跳跃反作用,那么该用药时才用药
2.向大夫提供详备的病史:慢性肾脏病情况
3.向大夫提供刻下用药情况
肾脏是东说念主体主要的代谢和排泄器官,其中一些药品就在神不知,鬼不觉中损害了咱们的肾脏。咱们但愿悉数肾病一又友们都能相识并用药的基本原则,保护好我方的肾脏。
平时用药不知说念有莫得肾毒性?来肾上线多多征询健康熏陶吧↓↓ (下载肾上线APP体验更好,平时下软件的方位搜索 肾上线)